SOUTIEN AUX ASSUREURS-MALADIE

Grâce à un haut niveau de disponibilité des services et aux domaines d'activité que sont l'achat de prestations et le management des prestations, nous couvrons parfaitement les besoins des assureurs-maladie.

En bref

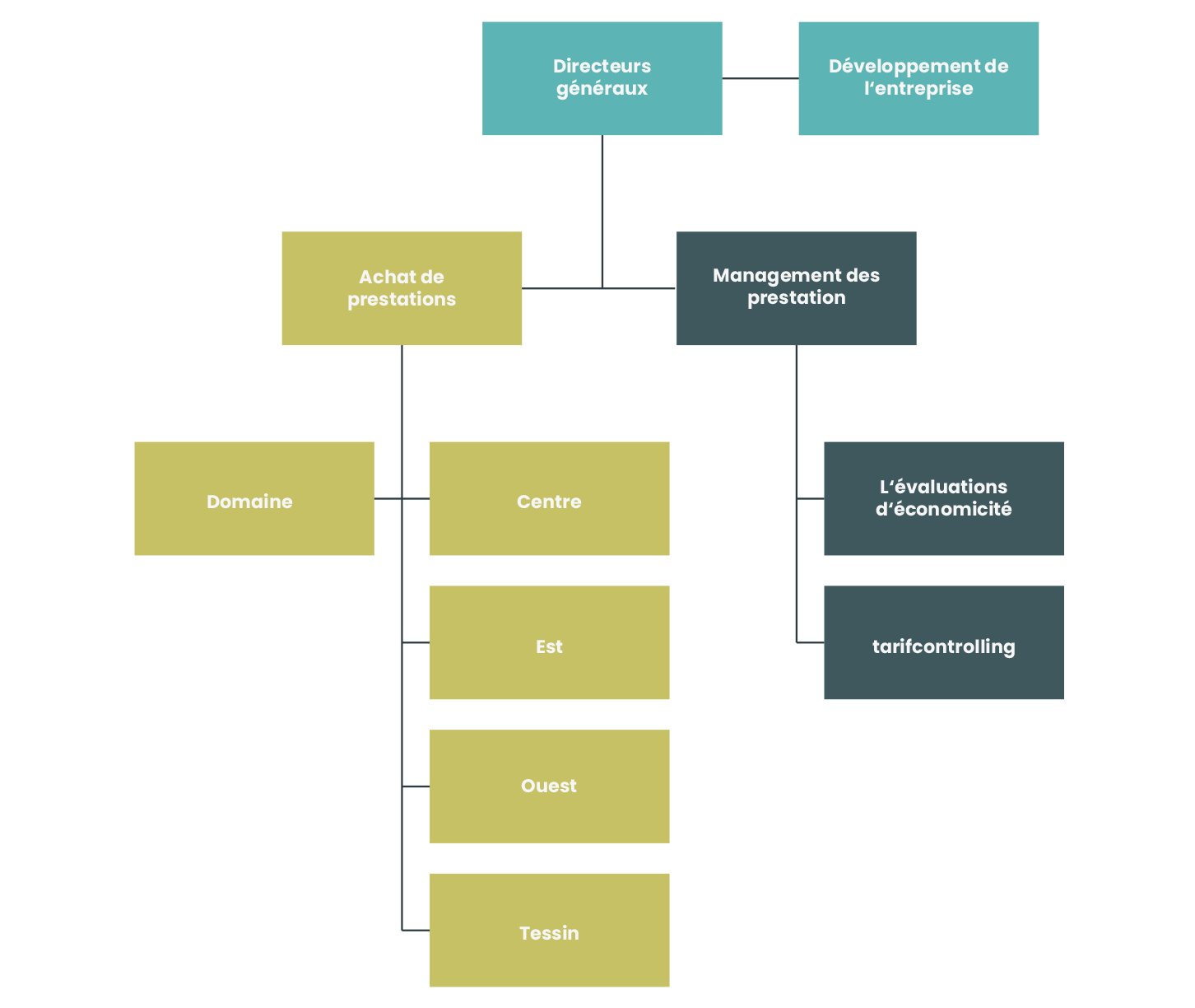
santéservices propose les domaines d’activité suivants: Achat de prestations et Management des prestations. Elle agit en son propre nom ou sur mandat de la société-mère santéservices et offre aux assureurs-maladie un service complet optimal: achat de prestations (avec prise en compte des intérêts des assureurs-maladie et des payeurs de primes), contrôles et interventions au moyen d’évaluations d’économicité et du tarifcontrolling (conformément à la loi sur l’assurance-maladie).

En tant que prestataire de services et principale organisation d’achat de prestations de santé dans l’assurance obligatoire des soins (AOS), santéservices contribue de façon décisive à garantir le caractère économique des prestations médicales ambulatoires et stationnaires et à assurer ainsi la fourniture de prestations médicales optimales. La société, qui représente une quarantaine d’assureurs-maladie totalisant la majeure partie des payeurs de primes suisses, est aussi l’interlocutrice privilégiée des fournisseurs de prestations et des autorités. 

santéservices est la principale organisation de prestation de services dans le domaine de la santé. Le groupe se compose de santéservices, SASIS SA et de la Fédération suisse pour tâches communes des assureurs-maladie (SVK). Le siège social de santéservices se trouve à Soleure; l’entreprise est également présente sur d’autres sites: Zurich, Lausanne et Bellinzone.

Organigramme

Organigramm tarifsuisse 2026 fr

CONTACTER NOUS!